彻底退出市场!华夏人寿业务许可证被吊销,原董事长等多人被终身禁止进入保险业
发布时间:2025-10-06分类:产业脉络浏览:25
海报新闻记者 杜郑敏 报道
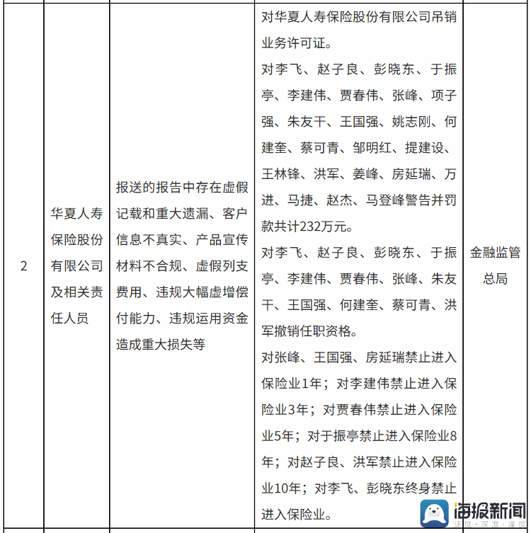
日前,国家金融监督管理总局一纸罚单震动了保险业:华夏人寿保险股份有限公司因多项严重违法违规行为,被吊销业务许可证,原董事长李飞、董事会秘书彭晓东被终身禁止进入保险业,包括原总经理赵子良在内的23名责任人受到警告、罚款、撤销任职资格及1年至10年不等的禁业处罚。
华夏人寿的主要违法违规行为有:报送的报告中存在虚假记载和重大遗漏、客户信息不真实、产品宣传材料不合规、虚假列支费用、违规大幅虚增偿付能力、违规运用资金造成重大损失等。
华夏人寿的财务危机可追溯至其激进扩张阶段。2015-2019年,该公司凭借万能险等短期理财型产品实现保费规模跃升,2019年原保险保费收入达1827.95亿元,跻身行业前三。然而,这种“规模优先”模式埋下了巨大隐患。
华夏人寿通过股权收购、设立合伙企业及购买物业等方式,在恒大相关项目上投资余额达122.3亿元。随着恒大暴雷,这些资产出现16.53亿元估值损失,直接导致2021年净亏损加剧。2022年一季度,其核心偿付能力充足率跌至66.39%,综合偿付能力充足率110.17%,逼近监管红线。2022年综合退保率达9.64%,远超行业平均水平,形成“退保-投资亏损-流动性紧张”的恶性循环。
2020年7月被接管前,该公司已多次因销售误导、虚假宣传、资金运用违规等问题被监管处罚。2019年,因“报行不一”(实际费率与备案费率不符)被罚款115万元。2020年,因“产品条款与费率不一致”“未按规定使用经批准的保险条款”被罚款103万元。
作为“明天系”旗下核心金融平台,华夏人寿自2020年7月起被原银保监会接管,接管期限两次延长至2022年7月。2023年6月,瑞众人寿保险有限责任公司获批开业,注册资本达565亿元,主要股东为九州启航(北京)股权投资基金和中国保险保障基金。同年11月,监管批复瑞众人寿整体受让华夏人寿的保险业务及相应的资产、负债,并要求“切实维护保险消费者和债权人的合法权益”。
目前,华夏人寿已终止所有保险业务经营,其保单持有人的合同义务由瑞众人寿全面承接。据瑞众人寿2024年财报,其总保费达2368亿元,成为行业重要参与者。而华夏人寿的原有团队、网点及客户资源已整合至瑞众人寿体系,标志着这一品牌正式退出历史舞台。
瑞众人寿官网显示,公司于2023年6月28日获批开业,注册资本为565亿元,主要股东为九州启航(北京)股权投资基金(有限合伙)和中国保险保障基金有限责任公司。2024年,该险企总保费为2368亿元
据悉,此次处罚的严厉程度远超以往,监管层通过“吊销牌照+终身禁业”的组合拳,彻底终结了华夏人寿的违规路径。正如金融监管总局相关负责人所言:“牌照不是免死金牌,合规经营才是生存之本。”
华夏人寿的陨落并非孤例,此前与华夏人寿一同被托管的天安财险和天安人寿,已于今年6月被吊销业务许可证。
- 产业脉络排行
- 最近发表
-
- 华为Mate 80正式定档,鸿蒙版微信等应用日趋成熟
- 浙大网新子公司中标萧山国际机场多模态FOD探测分析系统研发和应用项目
- 柏星龙:深圳市柏星龙创意投资合伙企业(有限合伙)及一致行动人持股比例已降至59.99%
- 矽电股份续聘杨波为董秘:2024年薪酬60万 今年前三季度公司净利2506万
- 洽洽食品:已积极推进白坚果产品入驻山姆等渠道的相关工作
- 凌钢股份获得实用新型专利授权:“一种离合器和制动器气动控制系统及棒材冷剪机”
- 康华生物:公司股东孙晚丰、李声友减持计划实施完毕,共减持公司股份约13万股
- 中国汽研获得发明专利授权:“一种新型道路交通事故调查数据采集方法及系统”
- 深圳能源:2024年面向专业投资者公开发行可续期公司债券(第二期)2025年付息公告
- 葵花药业(002737.SZ):2022年员工持股计划股份出售完毕

